Product Summary
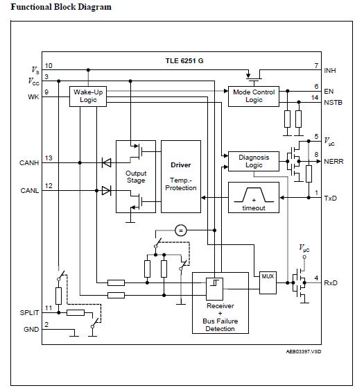
The TLE6251G is a monolithic integrated circuit in a P-DSO-14-13 package for high speed differential mode data transmission (up to 1 Mbaud) and reception in automotive and industrial applications. It works as an interface between the CAN protocol controller and the physical bus lines compatible to ISO/DIS 11898.
Parametrics
Absolute maximum ratings: (1)Supply voltage: -0.3 V min and 40 V max; (2)5 V supply voltage: -0.3 V min and 5.5 V max; (3)Logic supply voltage: -0.3 V min and 5.5 V max; (4)CAN bus voltage (CANH, CANL): -27 V min and 40 V max; (5)Differential voltage CANH, CANL, SPLIT, WK: -40 V min and 40 V max.
Features
Features: (1)CAN data transmission rate up to 1 Mbaud; (2)Compatible to ISO/DIS 11898; (3)Supports 12 V and 24 V automotive applications; (4)Low power modes with local wake-up input and remote wake-up via CAN bus; (5)Very low power consumption in sleep mode; (6)Wake-up input.
Diagrams

| Image | Part No | Mfg | Description | ![]() |
Pricing (USD) |
Quantity | ||||||||||
|---|---|---|---|---|---|---|---|---|---|---|---|---|---|---|---|---|
![]() |
![]() TLE6251G |
![]() Infineon Technologies |
![]() Network Controller & Processor ICs CAN TRANSCIEVER |
![]() Data Sheet |
![]()
|
|
||||||||||
| Image | Part No | Mfg | Description | ![]() |
Pricing (USD) |
Quantity | ||||||||||
![]() |
![]() TLE6208-3G |
![]() Infineon Technologies |
![]() Motor / Motion / Ignition Controllers & Drivers Triple-Half-Bridge |
![]() Data Sheet |
![]()
|
|
||||||||||
![]() |
![]() TLE6208-6G |
![]() Infineon Technologies |
![]() Motor / Motion / Ignition Controllers & Drivers Six-fold Half-Bridge Driver |
![]() Data Sheet |
![]()
|
|
||||||||||
![]() |
![]() TLE6209 |
![]() Other |
![]() |
![]() Data Sheet |
![]() Negotiable |
|
||||||||||
![]() |
![]() TLE6209R |
![]() Infineon Technologies |
![]() Motor / Motion / Ignition Controllers & Drivers 7A H-Bridge 150mA DC-MOTORAPPS |
![]() Data Sheet |
![]() Negotiable |
|
||||||||||
![]() |
![]() TLE6210 |
![]() Other |
![]() |
![]() Data Sheet |
![]() Negotiable |
|
||||||||||
![]() |
![]() TLE6211 |
![]() Other |
![]() |
![]() Data Sheet |
![]() Negotiable |
|
||||||||||
(China (Mainland))










