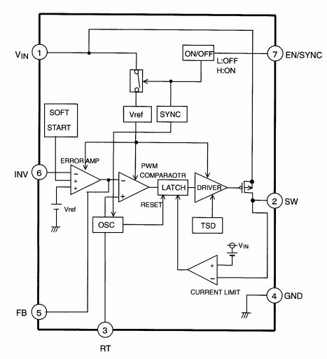
Product Summary
The BD9781HFP is the flexible step-down switching regulator.
Parametrics
BD9781HFP absolute maximum ratings: (1)Supply voltage: 36V; (2)Output SW voltage: Vin V; (3)Output SW current: 4A; (4)RT/FB Pin voltage: 7V; (5)Power dissipation: 5.5 W; (6)Operating temperature range: -40 to +125℃; (7)Storage temperature range: -55 to +150℃; (8)Maximum junction temperature: 150℃.
Features
BD9781HFP features: (1)Wide input range: 7 to 35V; (2)Integrated 4A Pch power MOS FET; (3)High precision( reference voltage: ±2%; (4)Adjustable frequency: 5 to 500kHz (maximum synchronous frequency: 500kHz).
Diagrams

| Image | Part No | Mfg | Description | ![]()  | 
                            Pricing (USD)  | 
                            Quantity | ||||||
|---|---|---|---|---|---|---|---|---|---|---|---|---|
![]()  | 
                            ![]() BD9781HFP  | 
                            ![]() Other  | 
                            ![]()  | 
                            ![]() Data Sheet  | 
                            ![]() Negotiable  | 
                            
                            	 | 
                      ||||||
![]()  | 
                            ![]() BD9781HFP-TR  | 
                            ![]() ROHM Semiconductor  | 
                            ![]() Switching Converters, Regulators & Controllers IC REG SW 4A P-CH MOSF STDN  | 
                            ![]() Data Sheet  | 
                            ![]() 
  | 
                            
                            	 | 
                      ||||||
 (China (Mainland)) 
                         
                        
                                    








